跳到主要内容

      摘要

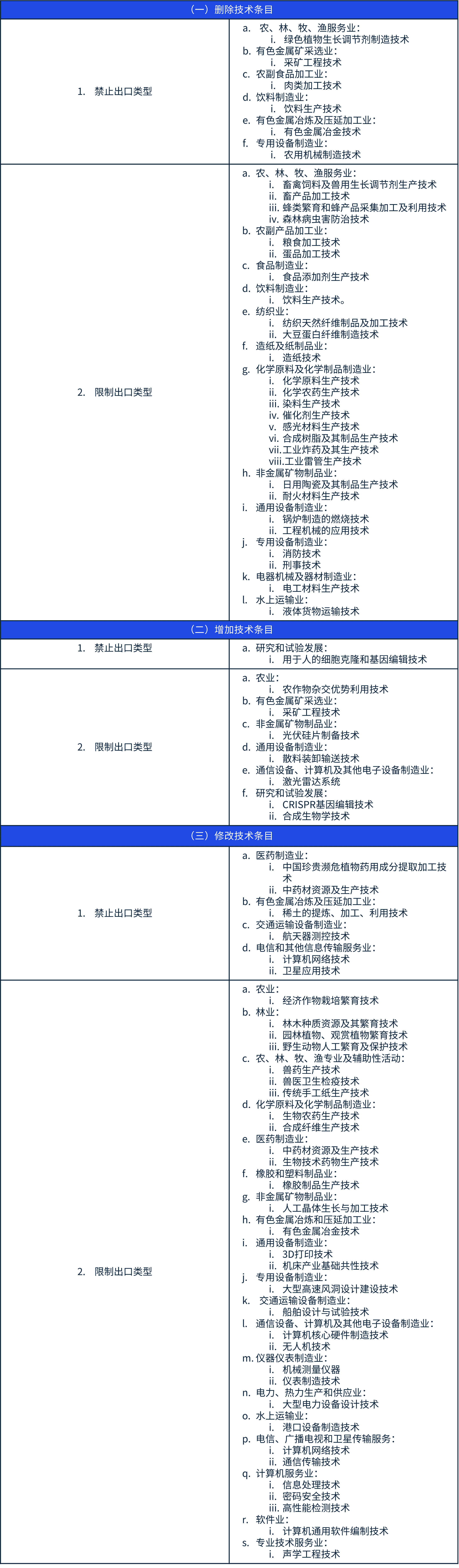
      2022年12月30日,商务部会同科技部等部门发布“关于《中国禁止出口限制出口技术目录》修订公开征求意见的通知”,拟对《中国禁止出口限制出口技术目录》进行修订。本次修订拟删除技术条目32项,修改36项,新增7项,修订后《目录》共139项,其中,禁止出口技术24项,限制出口技术115项。

      背景

      根据《中华人民共和国对外贸易法》《中华人民共和国技术进出口管理条例》中的相关规定,中国商务部会同科技部等相关部门对技术进出口进行分类管理,按照不同种类技术进出口的管理模式分为三类,即自由进出口的技术、限制进出口的技术和禁止进出口的技术。

      《中国禁止出口限制出口技术目录(征求意见稿)》(以下简称“《目录(征求意见稿)》”)规定了国家在禁止出口和限制出口技术的管理范围。该目录初次公布于2001年,并于2008年和2020年进行了两次修订。

      技术进出口由于性质特殊,除了会涉及相关商业领域外,也会对国家安全等公共利益带来诸多影响。中国政府此次对于《目录(征求意见稿)》的修订,既反映了中国在技术贸易领域加强与世界其它各国的技术贸易合作,不断优化技术贸易营商环境,另一方面也反映了在总体国家安全观指导下,中国政府在新兴技术出口管制等方面的国家安全考量。

      《目录(征求意见稿)》的修改要点

      据商务部发布的信息,本次修订拟删除技术条目32项,修改36项,新增7项,修订后《目录》共139项,其中,禁止出口技术24项,限制出口技术115项1。此次修订对《目录》进行较大幅度删减,细化部分技术条目控制要点,为加强国际技术合作创造积极条件。

      总体来看,本次修订删去的技术条目多集中在传统行业,如农业、食品业、纺织业、化工业、机械设备制造业等,几乎不涉及前沿新兴技术产业;本次修订增加的技术条目多属于生物科技、稀土资源、光伏、智能汽车等新兴关键性技术产业,体现了中国政府在保护国家安全和公共利益方面的考虑。

      毕马威建议

      中国政府最近一次对《中国禁止出口限制出口技术目录》进行修订是在2020年8月,当时商务部还表示,将继续对该目录进行适时修订。2022年12月30日发布的《目录(征求意见稿)》中所作的修订,可以视为上次修订的延续,针对具有战略意义的新兴关键技术加强了技术出口管制,在中美战略竞争的全球背景以及中国高新技术产业不断发展的自身背景下,加强了对于中国自身国家安全和发展利益的保护。同时,中国政府也适度调整了对于传统行业领域相关技术的出口管制,以促进跨国技术贸易和技术合作。

      1. 中国技术出口管制不断加

      《中国禁止出口限制出口技术目录》从2001年颁行至今,经历过2008年和2020年两次修订,本次是第三次修订。从修订频率上来看,从颁行到第一次修订经历了7年,从第一次修订到第二次修订经历了12年,从第二次修订到本次修订经历了2年。从中国政府进行技术出口管制的目的出发,在整体国际贸易格局大背景下,且随着中国自身科技创新能力不断提高和高端科技产业迅速发展,中国政府在技术出口与国际技术合作方面的国家安全关切会越来越多,相应的技术出口管制将会不断加强和完善,《中国禁止出口限制出口技术目录》的修订将会保持相对频繁的状态,并且修订重点将会聚焦在增加对新兴关键技术的出口管制上。

      对此,我们建议,涉及新兴科技产业较多的企业应密切关注政府监管动态,加强内部的合规与风控制度建设,及时对企业自身掌握的技术内容进行技术要点分析,做好应对监管变化的准备。

      2. “限制出口”技术与“军民两用”技术

      中国政府对于科学技术的出口管制,既有《中华人民共和国对外贸易法》中对于“禁止出口限制出口”技术的管控,也有《中华人民共和国出口管制法》框架下的对两用物项和技术的管控。对于涉及技术出口的企业而言,这两方面的管控都需要关注。

      首先,虽然上述两方面的管控各有侧重,但是一种技术同时受到上述两方面管控制度约束的情况仍然存在。所以,企业在开展技术出口业务之前,应对照上述两个方面的管控内容,仔细判别所涉技术是否受限。

      其次,以上两方面的管控都是中国现有出口管制制度的组成部分,但是在执行方面略有区别,企业应关注相应许可证件取得的节点要求对交易的影响,以避免未经许可出口情况的发生。

       限制出口技术两用技术
      主管部门商务部 服务贸易和商贸服务业司商务部 产业安全与进出口管制局
      许可申请流程差异对于限制出口技术,出口经营者应在签订技 术出口合同之前申请《技术出口许可意向 书》,并在实际出口之前申请并获得《技术 出口许可证》,方可出口出口经营者需在实际出口之前备好相关申 请材料,向地方商务主管部门提交申请。 在获得《两用物项和技术出口许可证后》 后,方可出口。


      如您对上述内容有任何疑问,欢迎与毕马威的相关税务专家联系并进行深入讨论。

      1 注:具体修改详情请参阅附表。


      商务部会同科技部等部门拟对《中国禁止出口限制出口技术目录》进行修订

      商务部会同科技部等部门拟对《中国禁止出口限制出口技术目录》进行修订

      中国税务快讯 - 第八期, 二零二三年二月


      中国税务快讯

      每期专题探讨影响中国业务的最新发展


      提案申请(RFP)

      了解毕马威的专业服务如何切合你个人及企业所需。